位置:首页 > 资讯中心

浙江德瑞特家纺科技股份有限公司年产800万米高档科技面料技改项目环境影响评价公示
2023-06-05

一、建设项目基本情况
项目名称:年产800万米高档科技面料技改项目
建设单位:浙江德瑞特家纺科技股份有限公司
建设地点:梧桐街道齐福路716号
建设性质:扩建
建设规模及内容:项目拟利用现有厂区26289.98m2(39.43亩),利用现有厂房进行生产。项目新增涂层机4台、压花机5台、印花机2台、印纸机2台、气流柔软烘干机2台、接头缝纫机1台、品检机1台、摆布机3台、切边机5台等生产及辅助设施,本项目建成后将形成年产800万米高档科技面料的生产规模。
二、主要环境影响预测情况
1、废气
本项目废气主要为起绒粉尘、印布废气、印花废气、涂层废气、固色废气。
经落实本环评提出的相应废气收集治理措施后,本项目废气污染物均能实现达标排放,估算模式计算结果显示,项目在正常排放工况下,污染物排放浓度相对较低,项目废气对周围大气环境质量影响较小。非正常情况下,项目废气污染物浓度有所增加,但各预测点浓度均未超过环境质量标准。要求企业确保各项环保设施的正常运行,尽量减少或避免非正常工况的发生,就能有效减少废气对周围大气环境的影响。
2、废水
本项目排水实行雨污分流、清污分流。厂区内雨水排入市政雨水管网;生产废水及生活污水经厂区内污水处理装置处理后纳入工业区污水管网,最后由桐乡市城市污水处理有限责任公司处理达《城镇污水处理厂污染物排放标准》(GB18918-2002)一级A标准后通过尾水排江工程排放钱塘江,因此,企业废水对周围水体影响较小。
建设单位切实落实好本项目的废水收集、输送、处理以及各类固体废物的贮存工作,做好各类设施及地面的防腐、防渗、防泄漏措施,则本项目营运期基本不会对地下水环境产生大的影响。
3、噪声
本项目噪声源主要是生产设备等运行噪声,通过采取隔音、减振等措施,降低噪声影响。预计各厂界昼夜间噪声均能达到《工业企业厂界环境噪声排放标准》(GB12348-2008)中的相应限值要求。
4、固废
本项目一般固废外售综合利用,生活垃圾由环卫部门统一清运处置,产生的危险废物交由有资质单位处置,污泥委托外运无害化处理。在此基础上,本项目固体废物均可得到妥善处置,对周围环境影响不大。
三、主要环境保护目标
(1)地表水环境:地表水环境敏感目标主要为项目附近水体,水环境保护级别为《地表水环境质量标准》(GB3838-2002)中的Ⅲ类。
(2)地下水环境:保护项目为所在地附近地下水,保护级别为《地下水质量标准》(GB/T14848-2017)中的Ⅳ类。
(3)环境空气:环境空气保护目标主要为项目所在地附近的东方红村、革新村、凤凰社区、振东社区、杨家门社区、东兴社区、永宁社区、文昌社区、学前社区、城东村、逾桥村、皂林村、永安社区等,保护级别为《环境空气质量标准》(GB3095-2012)二级标准要求。
(4)声环境:保护目标为企业厂界周围200米范围的声环境保护目标,保护级别为《声环境质量标准》(GB3096-2008)中的2类标准。
(5)土壤环境:保护项目场界周围200米范围内的土壤环境,保护级别为《土壤环境质量 建设用地土壤污染风险管控标准(试行)》(GB36600-2018)表1中的第一类、第二类用地筛选值要求。
(6)生态环境:保护项目所在区域植被、土壤、水保等生态环境。
四、拟采取的主要环境保护措施及预期效果
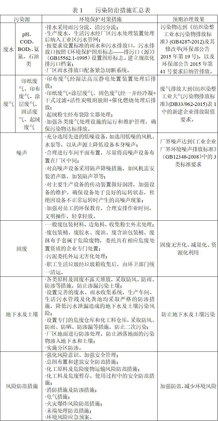
本项目主要采取的污染防治措施及预期效果详见表1。

五、环境影响评价初步结论
浙江德瑞特家纺科技股份有限公司年产800万米高档科技面料技改项目选址于梧桐街道齐福路716号。项目符合国家及地方产业政策,选址符合当地土地利用规划和城市总体规划,同时符合桐乡市“三线一单”生态环境分区管控方案。项目具有良好的经济效益、社会效益和环境效益。环评认为,从环保角度来看,本项目是可行的。
由于项目本身在营运期会产生一定的环境影响,因此建设单位应严格执行国家的有关环保法规,切实落实本报告提出的各项污染防治措施和当地政府部门提出的要求、严格执行环保“三同时”,尽量减少项目对周边环境的影响。
六、征求公众意见的内容
征求意见的对象:本项目可能受影响范围内的居民、单位或团体。
征求意见主要事项:征求公众对本项目的工程设计、施工和营运期环境保护方面的意见。①对区域现状环境质量的意见或看法;②对建设项目的意见、看法或要求;③对企业环保行为的看法;④希望采取的环境保护对策措施。
期限和公众意见反馈途径:相关单位及个人在公示之日起10个工作日内可通过邮件、电话、信件、来访等方式向建设单位或环评单位反馈本工程建设环境保护方面的意见。
七、联系方式
(1)建设单位:浙江德瑞特家纺科技股份有限公司
地址:梧桐街道齐福路716号
联系人及联系电话:范经理  13957396633
(2)环保部门:嘉兴市生态环境局桐乡分局
地址:浙江省嘉兴市桐乡市康民东路58号(桐乡市公共服务中心)
联系人及联系电话:颜科,0573-88112019
(3)环评机构:浙江盛冠环保科技有限公司
地址:桐乡时代广场A楼1203室办事处
联系人及联系电话:蔡工,0573-88185199
八、公众提出意见的起止时间
2023年6月5日-2022年6月19日



公告发布单位:浙江德瑞特家纺科技股份有限公司
2023年6月5日



扫一扫

Contact Us

0573 88951509

brad@deetex.com

浙江省嘉兴市桐乡市梧桐街道秋和路88号1幢 1-3 楼

© 2024 浙江德瑞特家纺科技股份有限公司 版权所有 备案号:浙ICP备16046507号